推薦產品
聯(lián)系我們
深圳市驪微電子科技有限公司
電話:0755-23087599
手機:13808858392
郵箱:dunianhua@leweitech.com
地址:深圳市寶安區(qū)西鄉(xiāng)鶴洲恒豐工業(yè)城B11棟5樓東
FP6716產品描述:
FP6716是一個效率高,固定550KHz頻率,current mode PWM升壓DC-DC轉換器。FP6716低輸入電壓2.5V,F(xiàn)P6716的輸出電壓可通過外部電阻調整,最大可調輸出電壓5.25V。
FP6716是一個效率高,固定550KHz頻率,current mode PWM升壓DC-DC轉換器。FP6716低輸入電壓2.5V,F(xiàn)P6716的輸出電壓可通過外部電阻調整,最大可調輸出電壓5.25V。
FP6716除了升壓轉換器還內置了一個0.05Ω N溝道MOSFET開關和0.08Ω P溝道同步整流器,外部就不需要肖特基二極管,因此FP6716可以做到更好的高效率93%。FP6716輸出電流最大可做2.5A。
FP6716產品特點:
FP6716寬輸入電壓2.5V~5.5V,
可調限流功能,
短路保護,
輸出過壓保護,
軟啟動功能,
溫度保護,
低靜態(tài)電流。
封裝形式:SOP8
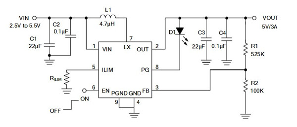
典型應用圖

典型應用圖

阿里巴巴店鋪
關注驪微
收藏驪微










